A side-by-side look at the main AML platforms — across supported chains, price, Japan-regulation fit, and use cases — for crypto exchanges, electronic-payment-instrument handlers, and stablecoin-consuming businesses.
Last updated: April 2026
The 2023 amendment to Japan's Payment Services Act brought stablecoins (electronic payment instruments) under license, and the June 2024 APTCP amendment made Travel Rule compliance mandatory for VASP-to-VASP transfers. JPYC launched as Japan's first FSA-approved yen stablecoin in August 2025, extending AML obligations to the businesses that consume JPYC (B2B settlement, e-commerce, creator economy) as well as to issuers and exchanges. With the FSA stepping up supervision following FATF's 4th mutual evaluation, choosing the right AML tool for your scale, use case, and budget has moved from a nice-to-have to a boardroom question.
BTC / ETH / Polygon / Avalanche / Solana / Tron / Near etc. — does the tool cover the chains your business actually touches?
Four bands: free / tens of USD per month / hundreds of USD per month / tens of thousands of USD per year
Web SaaS / REST API / MCP / on-prem / hybrid
FISC alignment, Japanese UI, in-country hosting, FSA engagement, Japanese law enforcement liaison
Exchange / issuer / consuming business / e-commerce / investigation / retail — whose workflow is the product optimised for?
PDF reporting, tamper-evident logs, JSON-LD output, regulator-ready exports
The industry-default tier. Unmatched in data coverage and regulator relationships, but priced accordingly and only loosely tuned for Japan-specific workflows.
| Vendor / product | Price | Chains | Japan fit | Best fit | Strengths | Weaknesses |
|---|---|---|---|---|---|---|
| Chainalysis KYT / Reactor / Hexagate | USD hundreds of thousands to millions per year | 30+ | English first, Japanese support | Tier-1 exchanges, banks, law enforcement | Industry default, hundreds of millions of address labels, regulator trust | Cost, limited Japan-specific tuning |
| Elliptic Lens / Investigator / Navigator | USD hundreds of thousands to millions per year | 30+ | Japanese UI available; partnered with JPYC issuer in 2025 | Stablecoin issuers, international banks | JPYC issuer adoption, regional coverage, report quality | Price, limited packaging for mid-market |
| TRM Labs TRM Forensics / Tactical | USD hundreds of thousands to millions per year | 30+ | English-centric | Law enforcement, government, tier-1 banks | Investigation tooling, clustering accuracy, government ties | Commercial usage restricted, limited Japanese coverage |
| Crystal Blockchain Crystal Analytics / Expert | USD hundreds of thousands per year and up | 20+ | English-centric | European banks and exchanges | EU regulatory alignment, visual analysis | Limited Japan presence |
Budget and narrow use cases often make a combination of cheaper, focused tools more pragmatic than picking one enterprise product. Free to a few thousand USD per month, specialised by feature or use case.
| Vendor / product | Price | Chains | Japan fit | Best fit | Strengths | Weaknesses |
|---|---|---|---|---|---|---|
| GoPlus Security Address Security API / Token Security API | Free to pay-as-you-go | 20+ | Multi-language, Japanese responses | Lightweight screening, wallet integration | World-class honeypot / rug DB, free to start | No compliance evidence retention, no custom rules |
| Merkle Science Compass / Tracker | USD tens to hundreds of thousands per year | 25+ | Asian market presence | Southeast Asian exchanges and compliance | Predictive AI, mid-market pricing | Limited Japan-regulation specificity |
| Coinfirm AMLT / Oracle | USD tens to hundreds of thousands per year | 15+ | English-centric | European exchanges and issuers | AMLT token ecosystem, European network | Limited Japan presence |
| Arkham Intelligence Arkham Platform / Intel Exchange | Free to paid tiers | 10+ | English-centric | Investigators and analysts | Free tier, polished UI, community labelling | Privacy concerns raised, weaker regulator evidence |
| Breadcrumbs Breadcrumbs Investigator | Paid monthly | EVM-centric | English-centric | Individuals and small investigation teams | Visual-first, easy to pick up | Limited enterprise features |
Designed around Japanese regulatory context and operated in Japanese. ChainAnalyzer belongs to this category.
| Vendor / product | Price | Chains | Japan fit | Best fit | Strengths | Weaknesses |
|---|---|---|---|---|---|---|
| ChainAnalyzer Scan / Watchlist / Contract Monitor / Case Management / REST API | Free to $19.99/mo + custom Enterprise | Bitcoin, Ethereum, Polygon, Avalanche, Solana (5 chains) | Native Japanese UI, FISC alignment, Azure Japan East, JFSA FinTech experimental hub selection (2026-03) | Mid-market crypto exchanges, JPYC B2B senders, e-commerce, creator economy | Low cost, native Japanese, stablecoin focus, FATF Travel Rule + JPYC multi-chain, Case Management, 3-model ML ensemble, ScamDB OSINT, detected a 800M JPY criminal network | Not positioned for the largest global exchanges, limited law-enforcement-only tooling |
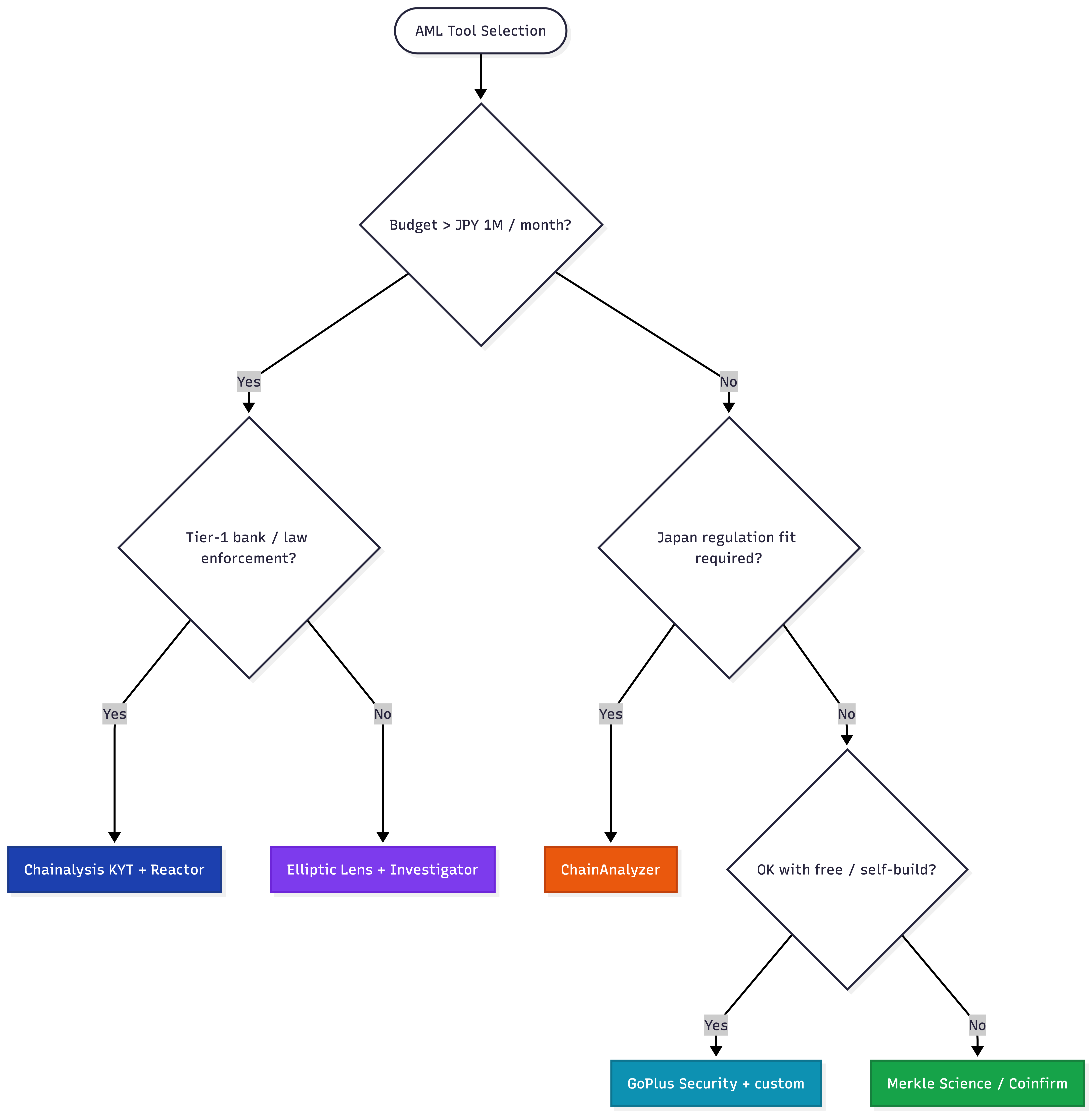
A first-cut filter on budget, use case, and Japan-regulation fit:

| Use case | Recommendation | Why |
|---|---|---|
| Japanese tier-1 exchange | Chainalysis or Elliptic as primary + ChainAnalyzer for Japanese ops | Regulator-grade evidence + local language workflow |
| Mid-market crypto exchange | ChainAnalyzer + GoPlus | Cost efficiency, Japan fit, free API complement |
| JPYC B2B settlement service | ChainAnalyzer | Stablecoin AML focus, Travel Rule, FISC fit |
| E-commerce accepting JPYC / USDT | ChainAnalyzer Starter ($4.99/mo) | Receiver screening, alerts, compliance trail |
| Stablecoin issuer | Elliptic or Chainalysis | High-precision screening at mint/redeem, regulator liaison |
| Law enforcement / investigation | Chainalysis Reactor or TRM Labs | Government partnerships, investigation tooling, clustering |
| Individual investor risk check | GoPlus free API or ChainAnalyzer Free | Free, Japanese UI |
| Crypto wallet provider | GoPlus + custom, or Arkham | UX embedding, cost |
If "Japan-native, mid-market price point, practical for operators" matches your requirements, ChainAnalyzer is a natural candidate. Highlights:
Yes. Many enterprise customers use a global tool as primary and rely on ChainAnalyzer for Japanese-language evidence retention and day-to-day operations. The REST API and webhooks make two-way integration straightforward.
Yes. ChainAnalyzer runs in Azure Japan East with Supabase PostgreSQL, Neo4j, and object storage all hosted in-country. This satisfies the data-residency expectations of the FISC security standards.
USDT, USDC, PYUSD, FDUSD, DAI, TUSD, BUSD, FRAX, USDP and other major stablecoins across EVM and Solana. The architecture is stablecoin-agnostic and ready for future bank-issued yen stablecoins.
EU sanctions, UN sanctions, and the Japanese National Police Agency's published freeze list are all integrated and auto-refreshed weekly.
Annual external vulnerability scans and penetration testing are in place, and ISMS (ISO/IEC 27001) Phase 1 is in progress. Audit reports can be shared under enterprise agreements.
Case Management consolidates investigations into regulator-ready PDFs. That said, ChainAnalyzer is not positioned to replace Chainalysis Reactor-level investigation tooling for dedicated law-enforcement teams.
This page is published by ChainAnalyzer, so we openly discuss our product's strengths. Descriptions of third-party products are based on public information and aim to be fair. Always confirm up-to-date capabilities and pricing on each vendor's official site. Information on this page is accurate as of April 2026.
© 2026 ChainAnalyzer. All rights reserved.